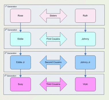
There is a lot of confusion about the term ‘cousin’, especially as it relates to distant cousins. The concept of ‘first cousin’, ‘second cousin’, etc… is hard enough, but what the heck is a ‘first cousin once removed’? Why are they removed? Did they do something wrong? How can I get MY cousin removed?So I am going to take a stab at explaining the concept, complete with pictures.Warning, having this knowledge will NOT make you popular with friends and family. I can tell you from personal experience THEY DON”T WANT TO KNOW. If you thought that having this insight would make you the belle of the family reunion, stop reading NOW!Still here? OK, we will start off easy: Rose and Ruth are sisters. They both have kids. Those kids are first cousins. Their grand kids are second cousins. Their great grand kids are third cousins. Perhaps a picture…Counting cousins
So…
- Eddie and Johnny are first cousins because they share the same grandparents.
- Eddie Jr and Johnny Jr are second cousins because they share the same great grandparents.
- Susy and Vicki are third cousins becasue they share the same great great grandparents.
Notice that all the arrows stay in their own generation. Another way to think of it is ‘first generation of cousins’, ‘second generation of cousins’, ‘third generation of cousins’ (all relative to the sisters that started this whole thing).But what happens if we cross generations?‘Removing’ cousins
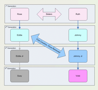
What about Johnny and Eddie Jr? Or Eddie and Vicki? They’re related too, aren’t they?Well, yes they are..In this picture, since Eddie and Johnny are FIRST cousins, Eddie and Johnny’s kid, Johnny Jr, are FIRST cousins ONCE removed. They are removed by one generation, which is another way of saying they are separated by one generation.Eddie and Vicki? FIRST cousins, TWICE removed, since they are separated by TWO generations.If we continue in this manner, since Eddie Jr and Johnny Jr are SECOND cousins, then Eddie Jr and Vicki are SECOND cousins, ONCE removed.Are we even related?
At what point are we so far apart it doesn’t even matter? Well, that is up to you and your family, but technically, as long as you share a common ancestry, you are still related. 1st cousin 23 time removed? Sure, cause it all goes back to those two sisters.Cousins by marriage
What about Eddie and Johnny’s spouses – are they related? Is Mrs. Johnny Eddies first cousin by marriage? ‘First cousin-in-law’?The answer is tricky, and I will cop out by saying it’s a cultural thing – some cultures recognize that kind of ancestry, some don’t. In the US, not so much.But are Eddie and Mrs. Johnny family? Well, that depends on how one defines family. There are a whole lot of cultural mores and obligations that go with defining someone as family. My definition of family may be broader than yours.Personally, if I eat Mrs Johnny’s potato salad at Aunt Ruth’s 79th birthday party, I consider her family.Summary
Hopefully you found this helpful. I’ll close by saying that not ALL family relations can be defined.In the words of The Youngbloods:Come on people now
Smile on your brother Everybody get together Try to love one another right now3 Responses to “Why are my cousins ‘removed’?”
-
I love this page. Can I steal it? Iframe it? Or at least link to it?
-
Sure!
-
Ok, I did. You can see how I used it at http://www.russperry.com/WP/welcome/genealogy/why-are-my-cousins-removed/
There’s more on this subject at Wikipedia.com.
| If one person’s → | Grandparent | Great-grandparent | Great-great-grandparent | Great-great-great-grandparent | Great-great-great-great-grandparent | |
| Is the other person’s ↓ | Then they are ↘ | |||||
| Grandparent | 1st cousins | 1st cousins once removed | 1st cousins twice removed | 1st cousins thrice removed | 1st cousins four times removed | |
| Great-grandparent | 1st cousins once removed | 2nd cousins | 2nd cousins once removed | 2nd cousins twice removed | 2nd cousins thrice removed | |
| Great-great-grandparent | 1st cousins twice removed | 2nd cousins once removed | 3rd cousins | 3rd cousins once removed | 3rd cousins twice removed | |
| Great-great-great-grandparent | 1st cousins thrice removed | 2nd cousins twice removed | 3rd cousins once removed | 4th cousins | 4th cousins once removed | |
| Great-great-great-great-grandparent | 1st cousins four times removed | 2nd cousins thrice removed | 3rd cousins twice removed | 4th cousins once removed | 5th cousins | |







